算财运口诀真的准吗?——准确度因人而异,但掌握正确 *** 可大幅提升参考价值。

民间流传的算财运口诀大多源自《玉匣记》《协纪辨方书》以及历代师承口授,核心逻辑是把出生年柱、月柱、日柱、时柱与五行生克、纳音神煞进行组合,再配以“财库”“禄马”“食神生财”等术语,形成朗朗上口的短句。
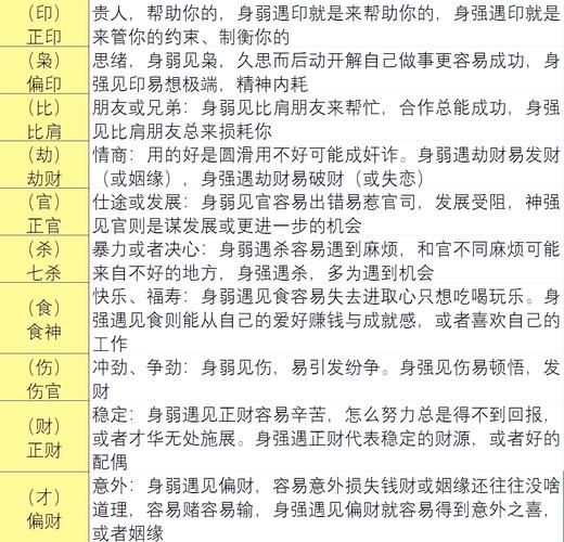
常见口诀示例:
差一个时辰,地支全变,口诀直接失效。若只记得“上午”,可用“太阳角推算法”:夏天上午点到点为巳时,冬天上午点到点为辰时,误差可缩小到半小时。
口诀说“财旺”,不代表马上有钱,而是“得财机会多”。若命局比劫林立,机会再多也会被分夺,结果仍是手头紧。
原局再好,也要大运来“开锁”。口诀“日坐财库”若终身不走冲库之运,库门不开,只能望库兴叹。
使用专业排盘工具,输入公历出生时间+出生地,自动换算真太阳时,避免“北京时间”误差。
把口诀拆成“主语+动词+宾语”结构,再对应到八字:
把财星、食伤、比劫、印枭按“得令、得地、得势”三项各给分,总分以上才算“旺”。口诀说“财旺身弱”,若财星只有分,就是假旺。
把未来十年大运与流年排成表格,看哪一年出现:
用红笔标出,就是“应期”。
某男命:癸亥年、乙卯月、丁酉日、庚子时
口诀验证:
结论:得财机会多,但守不住。建议:
1. 只看口诀不看格局——“伤官见官”与“食神生财”同现,前者破坏力更大。
2. 把神煞当全部——“天乙贵人”再多,也挡不住流年枭神夺食。
3. 忽略地域差异——南方火旺之地,水财受克,口诀要反向修正。
4. 迷信单一断语——“财星破印”对公务员是降职,对艺术家却是灵感爆发。
5. 不更新数据——十年前排盘软件没真太阳时,现在必须重排。
把每年可能触发口诀的月份写成提醒:
用Excel做一张表,红色标“进”,绿色标“守”,一年翻一次,比盲信大师更靠谱。
Q:同一天出生的人,口诀结果一样,为什么贫富悬殊?
A:父母八字、出生方位、后天姓名都会产生变量,口诀只给“原始股”,涨跌看操作。
Q:女命口诀与男命有何不同?
A:女命先看夫子星,财星太旺反克夫,口诀要换成“财旺生官,夫荣子贵”。
Q:可以只看生肖财运口诀吗?
A:生肖只占年柱八分之一,准确率最多%,建议至少看到日柱。
口诀是地图,不是方向盘;会用的人,提前看到收费站,不会用的人,只当风景路过。
发表评论
暂时没有评论,来抢沙发吧~