手机银行可以跨行转账吗?可以,几乎所有主流银行的手机银行都支持跨行转账功能。只要收款方账户信息准确,资金通常几分钟内即可到账。下面用问答与场景拆解的方式,带你彻底搞懂手机银行跨行转账的全部细节。

1. 开通手机银行并绑定银行卡
首次使用前,需携带身份证、银行卡到网点或在银行App内自助开通手机银行功能,并绑定需要转出的银行卡。
2. 收款方信息必须完整
包括:收款人姓名、银行卡号、开户银行(精确到支行)。
常见误区:只写“建设银行”不写“北京海淀支行”可能导致系统无法匹配,从而延迟到账。
3. 预留手机号可接收验证码
大额转账(一般单笔超5万元)需短信或人脸识别二次验证,确保账户安全。
1. 国有大行政策
• 工商银行:手机银行跨行转账全免费(含同城、异地、本外币)。
• 建设银行:单笔5万元以下免手续费,5万元以上按0.03%收取,更高50元封顶。
• 农业银行:手机银行跨行转账零费用,无金额限制。
2. 股份制银行政策
• 招商银行:无论金额大小,手机银行跨行转账全部免费。
• 平安银行:每日前20笔跨行转账免手续费,超出后按1元/笔收取。

3. 城商行与农商行
多数城商行(如北京银行、上海银行)为吸引客户,手机银行跨行转账一律免费;部分农商行对大额转账(单笔超20万元)收取0.1‰手续费,具体以当地公告为准。
实时到账:工作日9:00-17:00,使用“实时”或“快速”通道,资金2分钟内即可入账。
普通到账:非工作时间或选择“普通”通道,资金将在2小时内到达收款行,再由收款行处理,整体不超过24小时。
次日到账:若用户主动选择“次日到账”,资金将在次日凌晨批量清算。
1. 单笔限额
• 工商银行:默认单笔50万元,可自助调高至500万元。
• 招商银行:单笔更高100万元,需UKey或人脸识别验证。
• 邮储银行:单笔20万元,如需更高额度需到网点签约。
2. 日累计限额
• 建设银行:默认日累计100万元,可通过App“安全中心”动态调整。
• 民生银行:日累计500万元,需开通“云证通”数字证书。
3. 年限额
多数银行不设置年度总额限制,但超过500万元的大额交易可能触发反洗钱系统,需补充资金来源说明。

步骤1:登录App
打开招商银行App,点击首页“转账”。
步骤2:选择“跨行转账”
输入收款人姓名、银行卡号,系统自动识别开户银行。
步骤3:确认金额与手续费
页面会显示“手续费0.00元”,选择“实时到账”。
步骤4:验证指纹或短信验证码
输入6位短信验证码,点击“确认转账”。
步骤5:查看结果
转账成功后,App会弹出电子回单,同时短信通知到账。
Q:周末或节假日可以跨行转账吗?
A:可以,手机银行7×24小时运行,但非工作日部分银行“实时通道”关闭,资金可能延迟至下一工作日到账。
Q:转错账号怎么办?
A:立即拨打银行 *** *** ,提供交易流水号申请紧急止付;若资金已入账,需联系收款人协商退回,必要时报警处理。
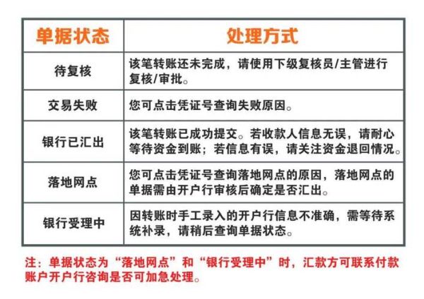
Q:为什么显示“银行处理中”?
A:可能因收款行系统维护、账号户名不符或触发风控,建议30分钟后再次查询,或联系收款行核实。
1. 核对收款信息三遍
姓名、卡号、开户行,任何一项错误都可能导致资金退回或误入他人账户。
2. 勿用公共WiFi操作
公共 *** 易被监听,建议使用手机流量或家庭加密WiFi。
3. 开启短信+App双重提醒
每笔交易实时推送,之一时间发现异常可立即冻结账户。
遇到任何转账问题,直接拨打对应银行 *** ,提供交易时间、金额、流水号, *** 可快速定位并协助解决。
发表评论
暂时没有评论,来抢沙发吧~