手机三包政策多久可以退货_手机三包政策保修范围

新网编辑 34 2025-09-08 12:18:14

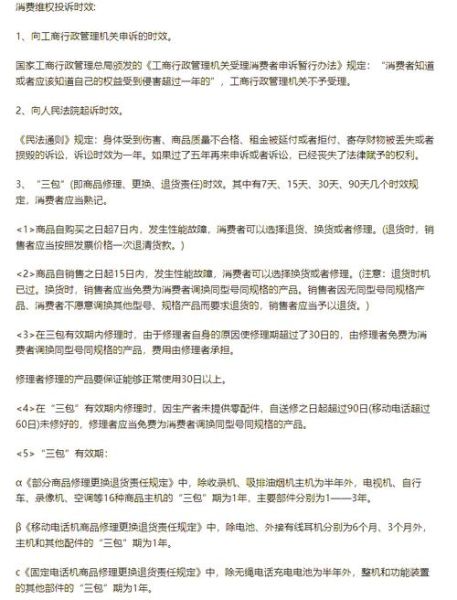
手机三包政策多久可以退货?

自开具发票之日起7日内,若手机出现性能故障,消费者可凭有效凭证选择退货。超过7日但在15日内,可选择换货;超过15日则进入免费保修期

手机三包政策多久可以退货_手机三包政策保修范围
(图片来源 *** ,侵删)
---

手机三包政策保修范围包括哪些?

官方三包范围涵盖主机、电池、充电器、耳机、数据线等原装配件,但人为损坏、进水、私拆、非授权维修不在免费保修之列。

---

退货需要满足哪些条件?

  • 购买时间≤7天且发票、保修卡、原包装齐全;
  • 故障需经品牌官方或授权售后检测确认;
  • 外观无明显划痕、磕碰、掉漆
  • 系统未Root/越狱、账号已退出并清除数据
---

换货流程怎么走?

  1. 携带购机凭证前往官方售后网点
  2. 工程师现场复现故障并出具检测报告
  3. 若确认符合换货条件,现场更换同型号新机
  4. 新机三包期重新计算,旧机由售后回收。
---

保修期内哪些情况需自费?

以下情形不在免费保修范围,需用户自行承担费用

  • 屏幕碎裂、压痕、烧伤
  • 机身弯曲、变形、进液
  • 第三方软件、刷机、Root导致系统异常;
  • 使用非原装充电器造成的充电口损坏。
---

*** 手机如何享受三包?

无论线上还是线下购买,三包权利完全一致。 *** 用户:

  • 保留电子发票或平台订单截图
  • 7天内可直接线上申请退货,平台承担运费;
  • 超过7天需先检测后换/修,运费各付一半
---

延保与官方三包冲突吗?

不冲突。官方三包是国家强制规定,延保属于厂商或第三方增值服务。延保期内若出现非人为性能故障,可优先使用延保,避免消耗官方保修次数。

---

常见问题快问快答

Q:发票丢了还能退货吗?

A:可凭平台订单记录加盖商家公章的收据,但流程更繁琐,建议补开发票

手机三包政策多久可以退货_手机三包政策保修范围
(图片来源 *** ,侵删)

Q:手机激活后还能7天无理由退货吗?

A:三包不支持无理由退货,必须出现性能故障才可退。

Q:港版、美版手机适用三包吗?

A>仅国行正品享受三包,海外版本需遵循当地保修政策

---

*** 渠道与注意事项

若商家或售后拒绝履行三包,可:

  1. 拨打12315或通过全国12315平台投诉;
  2. 当地市场监管部门提交书面申诉;
  3. 保留聊天记录、检测单、录音等证据,必要时提起诉讼

切记:不要私拆、不要第三方维修,否则将直接丧失三包权利

手机三包政策多久可以退货_手机三包政策保修范围
(图片来源 *** ,侵删)
上一篇:苹果xr值得买吗_苹果xr现在还卡不卡
下一篇:爆炒猪肝怎么炒才嫩_爆炒猪肝要不要焯水
相关文章

 发表评论

暂时没有评论,来抢沙发吧~