买到一台新的或二手的 iPhone,最怕的就是踩坑。下面用问答+实操的方式,把**“如何确认机器真伪”**与**“拿到手后该做哪些检查”**拆成多个环节,照着做基本能把风险降到更低。

1. 塑封膜有没有苹果特有的“T”形撕条?
原装膜的撕条边缘整齐,手撕时会有明显阻尼感;仿膜往往一拉就全掉。
2. 盒子背面信息是否和机器一致?
• 型号:以“M”开头为零售机,“N”为官换机,“F”为官翻机;
• 序列号:在苹果官网输入可查到激活日期,若显示“已激活”且日期早于购买日,立即退货。
路径:设置→通用→关于本机→记录序列号、IMEI;
再与包装盒背面、SIM卡托上的刻印比对,**有一处对不上就有问题**。
拨号界面输入 *#0*#(仅部分老机型可用)或借助第三方工具:
• **陀螺仪**:屏幕自动旋转是否灵敏;
• **距离感应器**:打 *** 靠近耳朵自动熄屏;
• **多点触控**:用备忘录画满屏,看线条是否断触。
连接电脑端爱思/沙漏,查看:
• 循环次数≤20次可视为新机;
• **电池效率低于90%**的“全新机”大概率翻新。

1. 拆机看内部:最直观也最毁保修
原装电池有苹果LOGO与排线金属屏蔽罩;主板螺丝无拧痕、防水胶条完整。若卖家拒绝拆机,可要求提供**苹果官方GSX报告**。
2. GSX查询:不拆机也能读“病历”
*** 搜索“GSX激活策略查询”,提供序列号即可得到:
• 激活日期、购买地、是否有运营商锁;
• **维修记录**:若显示“已更换整机”或“主板维修”,直接PASS。
1. 改序列号/刷爱思全绿
• 改序列号:刷机后序列号会变,但IMEI无法改,**核对IMEI+GSX**即可识破;
• 爱思全绿:通过修改硬盘数据实现,重启后重新验机,**非绿项目会再次暴露**。
2. 官换机冒充零售机
• 型号以“N”开头,保修期却按上一台机器计算;
• 解决:官网查保修剩余天数,**不满365天即为官换机**,价格应比零售机低。
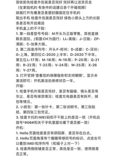
1. 签收时全程录像
从快递员手中接过包裹到拆箱全程不剪辑,**镜头对准快递面单与封条**,防卖家事后扯皮。

2. 使用平台验机服务
闲鱼优品、转转严选会出具验机报告,但注意:
• 报告只保证验机**当下状态**,签收后24小时内再次自检;
• 若发现与报告不符,**立即申请退货并上传视频证据**。
1. 直营店免费检测
即使机器过保,苹果直营店Genius Bar仍可提供**免费硬件诊断**,预约时说明“怀疑买到翻新机”,工程师会出具报告。
2. 运营商IMEI黑名单查询
部分海外版iPhone在国内无法使用,可在运营商官网输入IMEI查是否被锁:
• 中国移动:官网→服务→IMEI查询;
• 中国联通:拨打10010转人工 *** 。
Q:爱思助手显示“摄像头异常”但拍照正常,能买吗?
A:可能是摄像头排线被更换过,**后续升级系统可能直接报错**,建议放弃。
Q:官翻机值得入手吗?
A:苹果官网销售的官翻机享受一年保修、可买AppleCare+,**价格比新机低15%左右**,性价比高于第三方翻新。
Q:序列号查询显示“已更换产品”是什么意思?
A:苹果售后曾用新机为用户更换故障机,**原序列号作废**,若市场上出现该序列号设备,必为翻新。
Q:美版无锁与国行差价大,怎么选?
A:美版无锁需确认是否支持国内5G频段,**插卡测试信号强度**,并检查是否有毫米波模块(国内无用且占空间)。
Q:如何判断是否进水机?
A:拆SIM卡托看内侧白色试纸是否变红;或用手电筒照射充电口,**原装防水胶条为白色**,变红或缺失即进水。
把以上步骤按顺序走完,**99%的坑都能避开**。若仍有疑问,优先选择苹果官方或授权渠道,多花几百元换安心,远比事后 *** 划算。
发表评论
暂时没有评论,来抢沙发吧~