• 酒店预订哪个平台便宜_酒店入住流程怎么走

    酒店预订哪个平台便宜_酒店入住流程怎么走

    趣闻资讯 2025-09-08

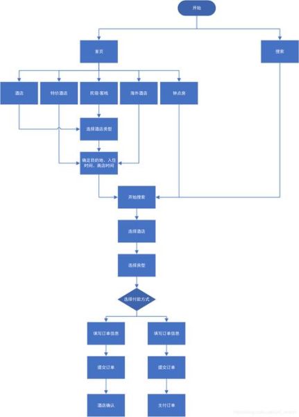
    一、酒店预订哪个平台便宜? 很多旅客在出发前都会问:酒店预订哪个平台便宜?答案是——没有绝对最便宜,只有相对更划算。不同平台在不同时间段、不同城市、不同房型的价格都会浮动。下面拆解几个主流渠道的优缺...

  • 鼻子酸是怎么回事_鼻子酸怎么快速缓解

    鼻子酸是怎么回事_鼻子酸怎么快速缓解

    趣闻资讯 2025-09-08

    “鼻子一酸,眼泪差点掉下来”——很多人把这句话当成文学修辞,却不知道它背后藏着真实的生理机制。今天这篇文章,就把“鼻子酸”拆开揉碎,从原因到缓解,一次性讲透。(图片来源网络,侵删) ---...

  • 麻雀叫声代表什么预兆_麻雀叫吉凶解析

    麻雀叫声代表什么预兆_麻雀叫吉凶解析

    趣闻资讯 2025-09-08

    麻雀叫声到底在说什么? 清晨推开窗,一阵“啾啾啾”的细碎声钻进耳朵,很多人第一反应是:麻雀又在吵了。可**麻雀叫声代表什么预兆**?它真的只是噪音,还是古人所说的“吉凶信号”?(图片来源网络,侵删)...

  • 鸡蛋面怎么做才筋道_鸡蛋面用什么面粉最好

    鸡蛋面怎么做才筋道_鸡蛋面用什么面粉最好

    趣闻资讯 2025-09-08

    一、为什么有人做的鸡蛋面软塌,有人却弹牙筋道? 很多人把鸡蛋面煮得软塌,问题往往出在面粉选择、鸡蛋比例、揉面时间这三步。只要掌握下面细节,新手也能做出拉面级别的口感。(图片来源网络,侵删)...

  • 跳动物有哪些_跳动物怎么训练

    跳动物有哪些_跳动物怎么训练

    趣闻资讯 2025-09-08

    什么是“跳动物”? 在中文语境里,“跳动物”通常指天生或后天具备弹跳能力、以跳跃为主要移动方式的动物,也常被宠物爱好者用来称呼喜欢蹦跳的小型宠物。常见代表有:兔子、袋鼠、蟋蟀、树蛙、仓鼠、松鼠、跳蛛...

  • 如何与母亲相处_母亲老了怎么办

    如何与母亲相处_母亲老了怎么办

    趣闻资讯 2025-09-08

    为什么“如何与母亲相处”成了成年子女的必修课? 很多人以为,与母亲相处是本能,无需学习。可现实是:小时候我们依赖她,青春期我们对抗她,成年后又因为工作、婚姻、育儿把她推远。等到母亲头发花白、行动变慢...

  • 英雄战士怎么玩_英雄战士最强出装

    英雄战士怎么玩_英雄战士最强出装

    趣闻资讯 2025-09-08

    英雄战士定位与核心机制 英雄战士是介于坦克与刺客之间的多面手,既能吸收伤害又能打出爆发。它的核心机制在于怒气值系统:普攻与技能命中叠加怒气,满怒后下一次技能附带额外真实伤害并回复生命。(图片来源网络...

  • 神态描写词语有哪些_如何用在作文里

    神态描写词语有哪些_如何用在作文里

    趣闻资讯 2025-09-08

    眉飞色舞、瞠目结舌、黯然神伤、咬牙切齿、喜形于色这五个神态描写词语,是中小学作文里出现频率最高的“黄金组合”。它们既能瞬间点亮人物形象,又能让阅卷老师眼前一亮。但很多同学只会“抄词”,不会“用词”。下...

  • 艳丽词语有哪些_如何优雅使用

    艳丽词语有哪些_如何优雅使用

    趣闻资讯 2025-09-08

    艳丽词语到底指什么? 艳丽二字,常被用来形容色彩鲜明、光彩夺目、令人心动的视觉感受。在汉语里,**“艳”**侧重浓烈,“**丽**”侧重美好,二者合一便构成一种兼具冲击力与精致感的审美体验。若用两个...

  • 什么是碳中和_如何减少碳排放

    什么是碳中和_如何减少碳排放

    趣闻资讯 2025-09-08

    碳中和是指通过植树造林、碳捕集、可再生能源替代等方式,抵消自身产生的二氧化碳排放量,实现净零排放。(图片来源网络,侵删) 碳中和为什么突然成为全民热词? 过去十年,全球极端天气频发,从河南暴雨...