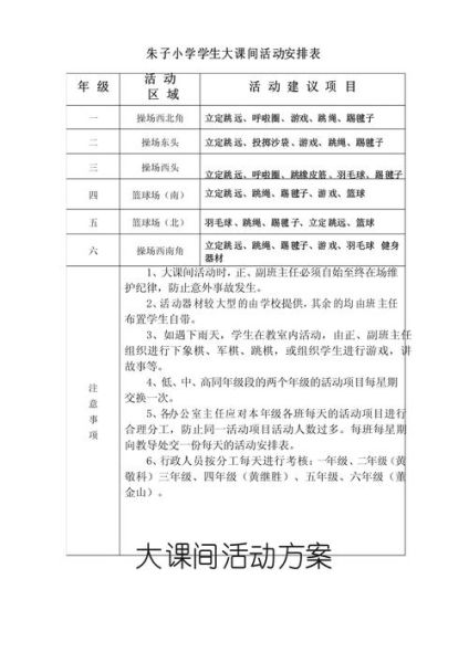
大课间活动怎么组织_大课间组织词语有哪些

新网编辑 42 2025-09-08 03:39:50

大课间活动怎么组织?先弄清“为什么”

很多老师一上来就排方阵、喊口号,结果学生三分钟热度,校长也不满意。大课间的核心目标只有两个:让学生动起来、让校园活起来。只要围绕这两个目标设计,流程再复杂也能被孩子接受。

大课间活动怎么组织_大课间组织词语有哪些
(图片来源 *** ,侵删)

大课间组织词语有哪些?一张表全收齐

做方案时最怕词穷,下面这张高频词表可直接套用:

  • 队列类:快静齐、对角线、扇形散开、合拢复位、错位补位
  • 口令类:预备—开始、一二—三四、齐步—走、立定—收
  • 节奏类:四八拍、二八呼、动令预令、强弱起
  • 安全类:安全员、缓冲区、疏散通道、应急暂停
  • 器材类:标志桶、接力环、软飞盘、敏捷梯

时间轴:25分钟如何切分才科学?

问:25分钟是不是太短?答:足够完成一次高质量运动 *** 。

  1. 3分钟 *** :用音乐代替口令,前奏响起各班走廊整队。
  2. 5分钟动态热身:采用“关节激活+小游戏”组合,如“猫抓老鼠”跑。
  3. 12分钟主体项目:分年级循环,周一三四年级跳绳,周二五年级篮球操。
  4. 3分钟放松:原地拉伸+呼吸调整,心率降到120以下。
  5. 2分钟点评:值日体育委员用30秒表扬、30秒提醒、60秒预告。

空间不够怎么办?三条动线立刻扩容

场地永远不够用,但“错层+错位+错时”能救急:

  • 错层:教学楼天井做平板支撑区,连廊做高抬腿区。
  • 错位:同一年级分两批,一半在操场跑,一半在教室做核心。
  • 错时:低年级提前5分钟结束,让出跑道给高年级冲刺。

学生不买账?把“要我动”变“我要动”

问:如何让学生主动参与?答:给他们选择权。

做法:

大课间活动怎么组织_大课间组织词语有哪些
(图片来源 *** ,侵删)
  • 每月一次“项目公投”,得票更高的三项运动进入下月菜单。
  • 设立“自由创编日”,学生自己带器材、自己喊节奏,老师只负责安全。
  • 用“段位制”代替“评比制”,跳绳100次黄铜、200次白银、300次黄金,升级即发徽章。

教师分工:一人喊口令全场乱,五人协作才高效

岗位职责关键提示词
总指挥掌控节奏、发布应急指令“停”“撤”“缓”
年级协管巡视本年级秩序、记录亮点“补位”“快静齐”
安全员驻守缓冲区、处理突发“散开”“暂停”
音乐DJ播放热身曲、切换项目曲“渐强”“四八拍”
摄影记录抓拍精彩瞬间、课后反馈“特写”“全景”

突发状况应急词库:10秒就能稳场

真正的高手靠“短词+手势”控场:

  • 学生摔倒:“安全员—到位—围障”,同时双手高举交叉。
  • 突然下雨:“雨备—撤回—楼梯单行”,同时指向最近楼道口。
  • 音响故障:“口令模式—跟我喊”,同时拍手打节奏。

案例拆解:一所县城小学如何两周内逆袭

背景:场地仅200米跑道,900名学生,原先做广播体操敷衍了事。

步骤:

  1. 周一教师会:用“大课间组织词语表”统一话术,避免各喊各的。
  2. 周二试点:六年级选“敏捷梯+跳绳”组合,学生自己画格子、自己计时。
  3. 周三全校:采用“错时+错层”,一二年级室内韵律操,三到六年级室外。
  4. 周四反馈:学生问卷“最不喜欢环节”,结果“ *** 太慢”得票更高。
  5. 周五优化:把 *** 音乐换成《孤勇者》前奏,学生15秒站齐。

两周后,校长在晨会说:“以前最怕检查大课间,现在盼着领导来看。”


延伸思考:大课间能否成为校本课程入口?

答:完全可以。把大课间拆成“微单元”,就能对接体育新课标:

大课间活动怎么组织_大课间组织词语有哪些
(图片来源 *** ,侵删)
  • “跑跳单元”对应水平二“发展灵敏性”目标。
  • “民族民间体育单元”对应“传承传统文化”任务。
  • “体能闯关单元”对应“学会自我监控”要求。

每学期完成四个微单元,一年就能积累16课时,直接抵掉部分体育课压力。

上一篇:手机支付安全吗_手机支付怎么用
下一篇:移民局写信格式_如何写移民局解释信
相关文章

 发表评论

暂时没有评论,来抢沙发吧~