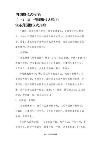
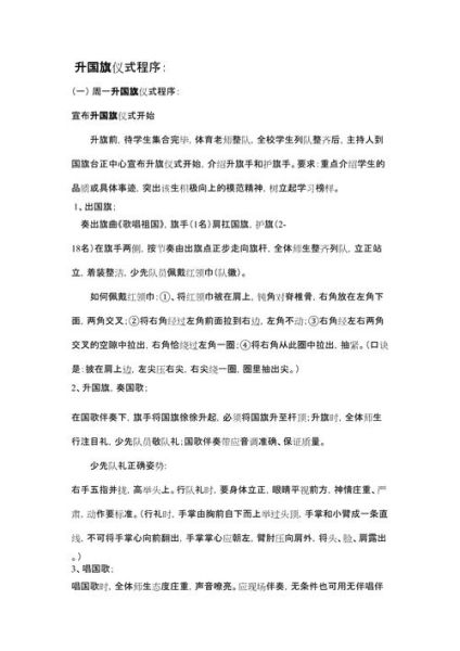
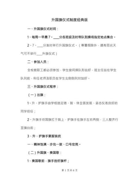
学校、机关、企事业单位的升旗仪式看似相似,实则细节差异很大。标准流程通常分为 *** 列队、出旗、升旗、唱国歌、国旗下讲话、退场六个环节。每个环节都有固定口令与时间节点,错一步都会影响庄严感。

旗手位于正前方中央,双手持旗杆中下部,旗面折叠后贴右肩;两名护旗手分列左右后侧45°,间距一臂,呈“品”字队形。行进时步幅75厘米,步速每分钟116步,确保旗面不拖地、不翻卷。
升旗手需提前理顺旗绳,避免缠绕;国歌前奏响起瞬间匀速拉绳,使国旗在2分07秒内升至杆顶。若遇大风,可改用“一拉一停”技巧,防止旗面裹杆。降旗时则缓慢匀速,不得让国旗落地。
除立正、行注目礼外,还需注意:
根据《国旗法》第十二条,恶劣天气可暂停室外升旗,改为室内播放国歌视频。若小雨坚持举行,需准备防水旗面,且仪式时间压缩至3分钟内,确保国旗不被淋湿。
常见问题与应对:

每周三次特训,重点突破:
心理学研究显示,每周参与规范升旗的学生,其国家认同感得分比未参与者高23%。仪式中的队列纪律、时间观念、集体荣誉会转化为日常行为规范,例如迟到率下降41%,课堂违纪减少28%。
涉外升旗需遵循:
摄影技巧:
国歌结束至国旗升至杆顶的3秒缓冲,是旗手最易松懈的时段。保持敬礼直至旗尾完全静止,既是对国旗的尊重,也能避免旗面惯性上扬导致的二次敬礼尴尬。

发表评论
暂时没有评论,来抢沙发吧~