• 万豪移民怎么样_万豪移民靠谱吗

    万豪移民怎么样_万豪移民靠谱吗

    科普资讯 2025-09-08

    万豪移民怎么样? 从成立年限、牌照资质、成功案例、客户口碑四个维度看,万豪移民在行业内属于**“老牌持牌机构”**,整体表现稳健,但仍有细节需要申请人自己把关。 --- 万豪移民的背...

  • 澳洲人移民英国条件_澳洲人如何移民英国

    澳洲人移民英国条件_澳洲人如何移民英国

    科普资讯 2025-09-08

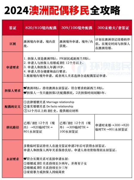
    澳洲护照虽然含金量高,但想长期在英国生活、工作甚至拿永居,仍需满足特定签证与移民路径。下文用问答形式拆解关键步骤,帮你少走弯路。(图片来源网络,侵删) 澳洲人想移民英国,到底需要哪些条件...

  • 澳大利亚商业移民条件_如何申请188A签证

    澳大利亚商业移民条件_如何申请188A签证

    科普资讯 2025-09-08

    188A签证到底是什么? 188A签证全称Business Innovation stream,属于澳洲商业创新与投资临时签证(Provisional)的一种。它允许申请人在澳洲建立或参与现有企业,...

  • 移民泰国需要什么条件_泰国精英签证申请流程

    移民泰国需要什么条件_泰国精英签证申请流程

    科普资讯 2025-09-08

    一、移民泰国需要什么条件?官方与非官方路径全解析 很多人把“移民泰国”简单理解为拿绿卡,其实泰国并没有传统意义上的永久居留配额制度,而是通过各种长期签证实现“事实移民”。下面用问答方式拆解。(图片来...

  • 如何移民_移民哪个国家最容易

    如何移民_移民哪个国家最容易

    科普资讯 2025-09-08

    移民到底难不难?先问自己三个问题 1. 我有多少可支配资金? 不同国家的门槛差异巨大:葡萄牙黄金签证最低28万欧元起,而加拿大技术移民只需几万加元的申请费。(图片来源网络,侵删) 2....

  • how_much_does_investment_immigration_cost

    how_much_does_investment_immigration_cost

    科普资讯 2025-09-08

    投资入籍或居留的总花费从15万美元到250万美元不等,取决于国家、家庭成员数量、律师费及政府行政费。(图片来源网络,侵删) 费用拆解:到底把钱花在哪儿? 把账单拆开来看,你会发现**“政府捐款...

  • 移民澳大利亚条件_移民澳大利亚需要多少钱

    移民澳大利亚条件_移民澳大利亚需要多少钱

    科普资讯 2025-09-08

    澳大利亚技术移民打分到底怎么算? 技术移民是大多数人首选的通道,核心在于“打分”。189独立技术移民、190州担保、491偏远地区担保三类签证共用一套打分表,但州担保会额外加5-15分。(图片来源网...

  • 加拿大移民需要哪些条件_移民加拿大费用大概多少

    加拿大移民需要哪些条件_移民加拿大费用大概多少

    科普资讯 2025-09-08

    一、加拿大移民需要哪些条件? 加拿大移民体系庞大,不同项目对申请人背景要求差异明显。先给出最常被问到的答案:联邦技术移民需满足67分评分、雅思6分以上、一年全职工作经验;投资移民需净资产200万加元...

  • 加拿大IT技术移民条件_如何准备申请材料

    加拿大IT技术移民条件_如何准备申请材料

    科普资讯 2025-09-08

    加拿大IT技术移民到底难不难? 说难也难,说易也易。难点在于官方要求年年微调,材料准备稍有不慎就可能被退件;易点在于只要**选对通道、提前规划、资料齐全**,成功率并不低。下文用问答形式拆解关键疑问...

  • 哪些专业方便移民_移民最容易的专业排名

    哪些专业方便移民_移民最容易的专业排名

    科普资讯 2025-09-08

    为什么专业选择决定移民成功率? 技术移民打分表上,**职业是否在紧缺列表**、**学历与职业评估是否匹配**、**工作经验年限**是三大核心。选对专业,等于提前锁定高分通道。以澳洲189独立技术移民...