• 澳洲移民的优缺点有哪些_澳洲移民值得吗

    澳洲移民的优缺点有哪些_澳洲移民值得吗

    科普资讯 2025-09-08

    澳洲移民的优缺点有哪些?优点集中在高福利、宜居环境、教育资源;缺点体现在高生活成本、职业认证难、文化适应慢。(图片来源网络,侵删) 一、澳洲移民的五大核心优势 1. 全民医疗体系M...

  • 加拿大雇主担保移民条件_雇主担保移民流程

    加拿大雇主担保移民条件_雇主担保移民流程

    科普资讯 2025-09-08

    什么是加拿大雇主担保移民? 加拿大雇主担保移民(Employer-Sponsored Immigration)是联邦及各省提名计划(PNP)中与本地劳动力市场紧密结合的一类技术移民通道。核心逻辑是:...

  • 加拿大移民政策最新变化_2024年申请条件详解

    加拿大移民政策最新变化_2024年申请条件详解

    科普资讯 2025-09-08

    2024年加拿大移民配额到底增加了多少? 加拿大移民局在2023年11月公布的《2024-2026年移民水平计划》中,**将永久居民目标从46.5万提升到48.5万**,其中经济类占比依旧超过60%...

  • i526获批后多久拿到绿卡_投资款如何返还

    i526获批后多久拿到绿卡_投资款如何返还

    科普资讯 2025-09-08

    拿到I-526批准信的那一刻,很多申请人最焦虑的并不是“我能不能移民”,而是“接下来到底要等多久”以及“我的50万美元到底什么时候能拿回来”。这两个问题看似简单,却牵涉到排期、NVC流程、面签、I-8...

  • 丹麦移民打分标准_丹麦技术移民怎么算分

    丹麦移民打分标准_丹麦技术移民怎么算分

    科普资讯 2025-09-08

    丹麦技术移民打分体系到底看什么? 丹麦移民局官方称为“Danish Immigration Service Points-Based Scheme”,核心是把申请人按教育、语言、工作经验、适应能力、...

  • 智利移民费用多少钱_智利移民需要哪些费用

    智利移民费用多少钱_智利移民需要哪些费用

    科普资讯 2025-09-08

    智利移民到底要花多少钱?先给出一个区间 从递交材料到拿到永久居留,**大多数申请人整体花费落在1.2万—2.8万美元之间**。这个区间已经包含了官方收费、公证翻译、体检、保险、机票、首年生活备用金等...

  • 美国移民限额如何计算_绿卡排期多久

    美国移民限额如何计算_绿卡排期多久

    科普资讯 2025-09-08

    美国移民限额到底指什么? 美国移民限额(Annual Numerical Limits)是国会通过《移民与国籍法》设定的每年可发放的绿卡总数上限,目前固定为67.5万张。其中亲属移民48万、职业移民...

  • 日本移民新政条件_如何申请日本永住权

    日本移民新政条件_如何申请日本永住权

    科普资讯 2025-09-08

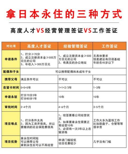
    2024年4月起,日本出入国在留管理厅正式实施“未来创造人才制度”(J-Find)及“特别高度人才制度”(J-Skip),对学历、年收、日语能力等维度全面放宽。本文用问答方式拆解新政,手把手教你从资格...

  • 美国移民公司哪家好_移民美国需要多少钱

    美国移民公司哪家好_移民美国需要多少钱

    科普资讯 2025-09-08

    美国移民公司哪家好?三步筛选法 面对琳琅满目的美国移民公司,很多申请人都会问:美国移民公司哪家好?其实,答案并不复杂,只需掌握三步筛选法即可。(图片来源网络,侵删) 第一步:看牌照与资质 美...

  • 投资移民中介哪家好_如何选择靠谱机构

    投资移民中介哪家好_如何选择靠谱机构

    科普资讯 2025-09-08

    全球身份规划需求井喷,市面上自称“金牌”的投资移民中介多如牛毛。到底投资移民中介哪家好?又该如何选择靠谱机构?下面用自问自答的方式,把核心疑问一次说透。(图片来源网络,侵删) 一、先问自...