想拿第二身份却囊中羞涩?“哪里移民更便宜”与“如何低成本移民”是搜索引擎里出现频率更高的两个长尾词。本文用一线实操经验拆解全球门槛更低、花费最少的移民通道,并给出可落地的省钱策略。

便宜≠只算 *** 收费。真正的低成本移民要把官方费用+律师费+居住成本+隐性支出打包计算。
官方要求:在巴拉圭中央银行存5,000美元定期,存期三年,即可申请永久居留。 自问自答: Q:这5,000美元还能取出来吗? A:三年后连本带息返还,实际成本只有利息损失和几百美元手续费。
官方要求:证明每月被动收入≥400美元,即可拿一年期居留卡,续两次后可转永居。 亮点: - 无年龄限制,房租、股息、远程工作收入都算被动收入。 - 子女可免费读公立学校。
官方要求:向 *** 基金捐款10万美元(单人),4-6个月拿护照。 自问自答: Q:10万美元不是小数目,为什么说便宜? A:对比邻国圣基茨15万美元起、马耳他70万欧元起,多米尼克是全球投资入籍更低价。
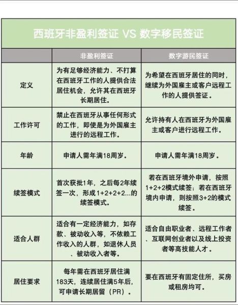
官方要求:证明月收入≥葡萄牙更低工资4倍,约3,040欧元,无投资、无买房。 亮点: - 可在申根区自由通行。 - 住满五年可转欧盟永居。

官方要求:50岁以上,在泰国银行存80万泰铢(≈6.5万人民币),即可一年一签。 自问自答: Q:80万泰铢能花吗? A:存满两个月后,可取出50万泰铢用于医疗、房租,实际冻结资金仅30万泰铢。
以巴拉圭为例,官方表格只有4页,西语模板网上免费下载,公证+认证+翻译总花费低于800美元,而中介报价3,000-5,000美元。
希腊黄金签证买房25万欧元起,马耳他租房模式年租金1万欧元+捐款6万欧元即可,立省18万欧元。
土耳其里拉暴跌时,50万美元购房入籍实际只需约35万美元人民币结算,差价高达百万。
多米尼克捐款项目,单人10万美元,夫妻17.5万美元,拉上父母四人组人均仅7.5万美元。

步骤: 1. 先办巴拉圭存款移民,成本≈5,500美元。 2. 拿到永居后,用巴拉圭身份申请厄瓜多尔退休签证,收入门槛自动视为达标。 3. 最终持有南美两国永居,总花费不到1万美元。
步骤: 1. 泰国养老签证冻结30万泰铢。 2. 同时在马来西亚申请“第二家园”存款35万马币,两地轮流居住,享受低生活成本。 3. 用泰国长期签证做数字游民基地,马来西亚账户做资产备份。
步骤: 1. 单人捐款10万美元拿多米尼克护照。 2. 在迪拜或格鲁吉亚设离岸公司,利用多米尼克无全球征税政策。 3. 每年仅需去多米尼克住7天,护照五年后免签证进入140+国家。
Q:更便宜的移民方式真的没有风险吗? A:任何低于5万美元的项目,风险集中在政策变动。例如2019年摩尔多瓦10万欧元护照项目被叫停,申请人退款流程长达两年。
Q:英语不好能自己DIY吗? A:巴拉圭、厄瓜多尔官网提供西语和英语双语表格,谷歌翻译+公证处模板足够,但面试环节需基础西语,提前背20句高频问答即可。
Q:拿了海外身份会影响中国国籍吗? A:中国不承认双重国籍,但不主动申报即可维持现状。使用海外护照时,注意出入境盖章分离,避免两本护照同时出现在边检柜台。
把预算拆成官方费用、生活成本、时间成本三块,再按上文 *** 逐项压缩,你会发现1万美元以内拿第二身份并非天方夜谭。关键在于选对国家、用对策略、踩对时间点。
发表评论
暂时没有评论,来抢沙发吧~