移民海外是许多人追求更好教育、医疗、职业机会乃至生活方式的重要选择。但“如何移民海外”与“移民哪个国家最容易”这两个问题,常常让初次接触的人感到无从下手。本文将通过自问自答的方式,拆解关键步骤、对比热门国家,并给出可落地的操作清单。

核心动机决定路径。常见动机包括:
自问:如果教育排之一,预算却有限,是否愿意先拿工签再转永居?答案不同,国家列表会立刻缩小。
移民不是选择题,而是匹配题。用三张表快速自我评估:
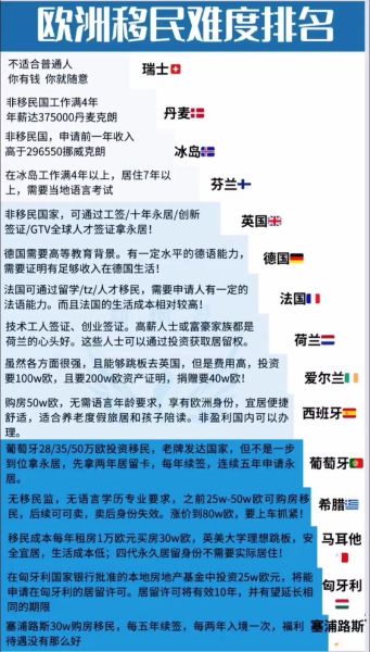
举例:35 岁硕士、IT 行业 8 年、雅思 7 分、存款 50 万人民币,无海外雇主 offer。对应最可行的是加拿大联邦技术移民或澳洲 189 独立技术移民,而非需要百万欧元的葡萄牙购房移民。
核心优势:打分透明、周期 6–12 个月、无雇主 offer 也可申请。

自问:如果雅思只有 6 分怎么办?可曲线救国——先拿 LMIA 工签入境,积累加拿大本地经验后再入池,分数立刻提升。
核心优势:职业清单清晰、EOI 打分系统成熟。
自问:年龄 40+ 是否还有机会?189 通道希望渺茫,但雇主担保 186 仍可一试,需找到愿意担保的澳洲公司。
核心优势:更低 28 万欧元购房、五年住满 35 天即可申永居。
自问:不想买房还能办吗?可选择 50 万欧元基金投资,封闭期 6 年,收益 2–4%,风险低于单一房产。

核心优势:门槛低、无学历语言要求、最快一年可申永住。
自问:不会日语怎么做生意?可从跨境电商、民宿托管、IT 外包等轻资产项目切入,雇佣当地员工解决语言问题。
| 阶段 | 周期 | 费用(人民币) | 关键动作 |
|---|---|---|---|
| 学历认证 | 1–2 个月 | 2,000 | WES 认证本科及硕士成绩单 |
| 语言考试 | 1 个月 | 2,200 | 雅思 G 类一次性 8777 |
| 入池 & 获邀 | 1–6 个月 | 0 | 在线填写 EE 档案 |
| 体检 & 无犯罪 | 1 个月 | 3,500 | 指定医院体检、派出所开证明 |
| 贴签 & 登陆 | 1 个月 | 1,000 | 邮寄护照、订机票 |
| 总计 | 6–12 个月 | ≈ 8,700 | 不含中介费 |
自问:预算只有 10 万是否够?如果全程 DIY,加拿大技术移民完全可行;若需中介,服务费 3–6 万不等,需提前比价。
今晚就能完成的动作清单:
自问:信息太多如何筛选?建立 Excel 表,横向对比“更低投资额、居住要求、周期、通过率”四项指标,一周即可得出优先级。
移民不是一锤子买卖,而是一场持续 3–5 年的项目管理。把大目标拆成每月可量化的小任务,你会发现“如何移民海外”不再抽象,“移民哪个国家最容易”也自然有了属于你的答案。
发表评论
暂时没有评论,来抢沙发吧~