澳大利亚移民体检项目有哪些?
官方要求的核心项目包括:胸透、全身常规检查、尿液化验、血液筛查、HIV/梅毒检测、乙肝表面抗原、身高体重血压、视力听力基础评估。若申请人年龄≥75岁,还需额外做简易认知测试。

1. 指定医院名单:只有澳大利亚内政部官网公布的“Panel Physician”出具的报告才被认可,中国大陆目前约30家。
2. 预约方式:多数医院需提前在线填写HAP ID并上传护照首页,现场不接受临时加号。
3. 有效期:体检结果12个月内有效,若签证审理周期跨年度,需要二次体检。
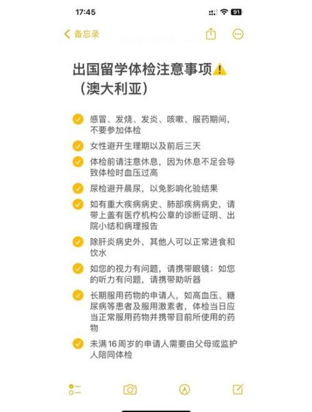
携带护照原件、打印好的Referral Letter、近视者请带框架眼镜(不可戴隐形)。
医院会在72小时内将结果电子直传至澳洲eMedical系统,申请人无需自行邮寄纸质版。
若胸片发现钙化点或疑似活动性结核,会被要求做痰培养+3个月复查。期间签证审理暂停,治愈后补交二次体检即可。
仅HBsAg阳性但肝功能正常,通常不拒签;若ALT/AST升高,需肝病专科出具英文病情说明+半年随访报告。

需提供近3个月全英文病历+用药清单,证明病情稳定、无并发症,且预计不会占用澳洲公共医疗资源。
需精神科医生出具康复证明+社会功能评估,重点说明无攻击倾向、已停药或仅需维持剂量。
如心脏支架、肿瘤切除,需手术记录+术后病理报告+目前复查结果,证明无复发且生活自理。
提前自检:体检前一周在当地三甲医院做胸片、肝功、尿常规,发现问题可先行治疗。
控制指标:高血压申请人提前两周规律服药,把血压稳定在140/90 mmHg以下。
翻译模板:病史摘要务必由NAATI三级翻译员盖章,避免医院直译导致术语错误。
保险策略:购买OVHC海外访客保险,部分签证官会将其视为降低医疗负担的证据。
登录ImmiAccount,在“Health”栏查看状态:
• Received:医院已上传,等待评估。
• Further medical information required:需补材料,邮件会写明截止日。
• Finalised:体检通过,继续等待背景调查。

若卡在医疗评估超过8周,可提交Form 1539催签信,附体检收据编号,通常2周内会收到自动回复。
孕妇:可申请延迟胸透至产后6周,需产科医生出具证明,签证官会先发有条件批准。
儿童:11岁以下免胸透,但需完成生长发育评估表。
偏远地区申请人:如所在地无指定医院,可向州卫生署申请Mobile Clinic流动体检车,每季度巡回一次。
| 年龄段 | 常规费用(人民币) | 加急费(48小时出报告) |
|---|---|---|
| 0-10岁 | 约800元 | +300元 |
| 11-14岁 | 约1000元 | +300元 |
| 15岁及以上 | 约1200-1500元 | +400元 |
若因签证取消未使用体检结果,可在30天内申请退50%费用,逾期作废。
Q:体检报告会告知本人详细数值吗?
A:医院只给简要回执,详细指标需登录eMedical账号下载,密码在体检当天由前台提供。
Q:曾经得过新冠是否影响?
A:痊愈后3个月、胸片无纤维化即可通过,无需额外核酸。
Q:可以戴隐形眼镜测视力吗?
A:不可以,必须裸眼或框架眼镜,否则会被要求重测。
发表评论
暂时没有评论,来抢沙发吧~