德国蓝卡(EU Blue Card Germany)是欧盟层面为非欧盟国家高学历人才签发的一种居留许可,**核心目的是吸引技术型劳动力**。它既不是工作签证,也不是传统意义上的“绿卡”,而是一种**带有快速转永居通道的居留卡**。

**必须拥有德国承认的本科及以上学历**,且学位须与拟从事岗位高度相关。国内学历需通过**anabin数据库**或**ZAB认证**;若毕业院校在“H+”列表中,流程会大幅缩短。
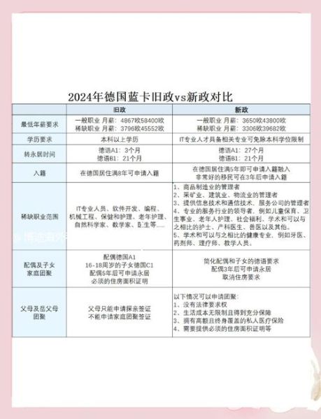
注意:个别联邦州可在欧盟框架内下调%,但**不得低于当地同类岗位集体合同工资**。
合同期限**至少12个月**即可;若为固定期限,需证明该岗位在可预见的未来持续存在。自雇、派遣、劳务外包形式**不被接受**。
---答案取决于德语水平:
期间需**连续缴纳养老保险**,且**每年离境不超过6个月**。

2024年3月起,**蓝卡持有人配偶申请家庭团聚免德语A1要求**,但后续申请永居仍需达到B1。
可与雇主协商**分阶段涨薪条款**,并在申请时提交**未来12个月的薪资计划**,部分外管局会酌情接受。
若anabin显示“H+/-”,需额外提交**课程描述+学分对照表**;必要时走**Statement of Comparability**程序,耗时约2–4周。
---| 维度 | 蓝卡 | 普通工签 |
|---|---|---|
| 学历要求 | 本科及以上 | 无硬性要求 |
| 薪资门槛 | €39,682–€43,800 | 无统一标准 |
| 转永居时间 | 21–33个月 | 48–60个月 |
| 换雇主限制 | 前2年需外管局批准 | 前4年需批准 |
若计划21个月冲刺永居,**建议入境后立即报名德语B1强化班**;同时保留所有工资单、租房合同、保险缴费证明,**扫描成PDF按月份命名**,后续转永居材料一次备齐,避免补件耽误时间。

发表评论
暂时没有评论,来抢沙发吧~