老公移民澳洲条件_配偶签证流程

新网编辑 37 2025-09-08 02:40:50

一、老公移民澳洲到底需要满足哪些条件?

很多人以为只要结了婚,老公就能“一步到位”拿到澳洲身份,其实澳洲移民局对配偶类签证的审核非常细致。核心条件可以拆成关系真实性、担保人资格、健康品行三大块。

老公移民澳洲条件_配偶签证流程
(图片来源 *** ,侵删)
  • 关系真实性:必须证明你们的关系是“持续且排他”的,通常要提供联名账户、共同租房合同、社交合照、聊天记录等至少12个月的证据。
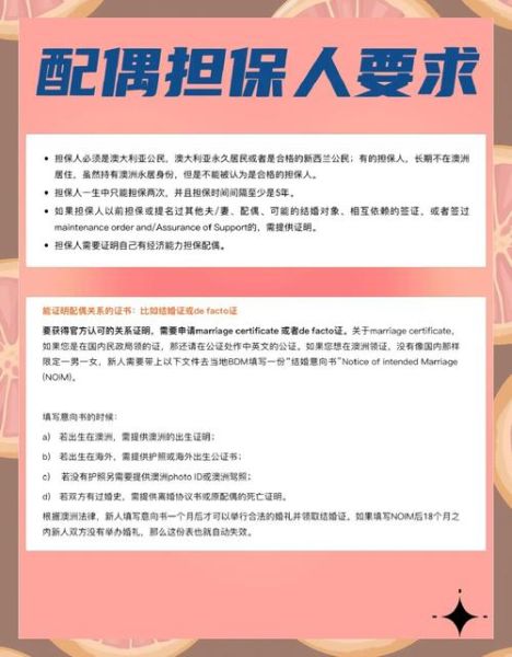
  • 担保人资格:作为澳洲公民或永久居民的你,需要年满18岁,过去5年内没有担保过其他配偶,且没有家暴或福利欺诈记录。
  • 健康品行:老公需通过体检和无犯罪证明,肺结核、重大传染病或刑事案底都会导致拒签。

二、配偶签证流程分几步?时间线怎么算?

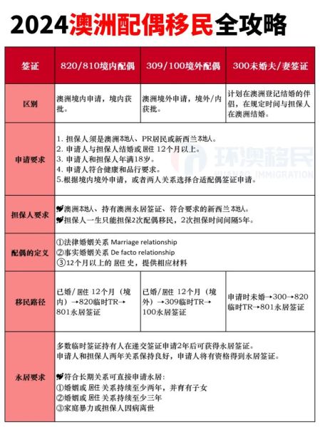
配偶签证分临时(820/309)+永久(801/100)两个阶段,境内和境外递交代码不同,但流程相似。

  1. 递交临时签证:境内820/境外309,支付主申请费8850澳元(2024年7月标准),上传所有关系证据。
  2. 过桥签A/B:境内递交后,老公会拿到过桥签A,可合法居留、工作;若想离境需申请过桥签B。
  3. 补料与面试:移民局可能 *** 调查,问题从“之一次约会地点”到“昨晚吃了什么”都可能问,务必保持一致。
  4. 临时签获批:通常12-24个月,拿到820/309后,老公即可享受Medicare。
  5. 永久签申请:临时签满2年后,提交801/100,再次证明关系仍持续,审批6-12个月。

三、材料清单最容易踩的坑有哪些?

移民局官网的checklist看似简单,实操中90%的拒签都栽在细节上。

  • 时间线混乱:合照、机票、聊天记录必须按时间轴排列,突然跳票会被质疑。
  • 财务混用不足:仅有一张联名账户不够,更好有共同保险、共同投资或共同贷款。
  • 翻译公证:中文材料需NAATI三级翻译,自己翻译或 *** 翻译直接作废。
  • 无犯罪证明有效期:中国无犯罪证明有效期仅1年,太早开出来可能过期。

四、如何加速审理?加急通道真的存在吗?

官方没有“加急”按钮,但三条隐藏技巧能显著缩短等待:

  1. 完整递交:一次性上传所有材料,避免多次补料触发额外审查。
  2. 关系长期且生子:若有共同孩子或注册关系超过3年,可直接跳过临时签,801/100一步到位。
  3. 找注册移民 *** :虽然要花3000-5000澳元,但 *** 熟悉内部流程,能提前规避格式错误。

五、境内820 vs 境外309:到底怎么选?

很多夫妻纠结让老公先旅游签入境再转820,还是直接境外309。两者差异如下:

对比项境内820境外309
工作权限过桥签A立即生效需等309获批
出入境过桥签B限制多可自由往返
审理速度悉尼/墨尔本约24个月广州领馆约15个月
拒签风险境内滞留史易被质疑境外记录干净更稳

六、费用预算:除了签证费还有哪些隐藏成本?

官方8850澳元只是冰山一角,真实花费往往翻倍:

老公移民澳洲条件_配偶签证流程
(图片来源 *** ,侵删)
  • 体检费:国内指定医院约1500元人民币/人
  • 无犯罪证明:国内公证+翻译约800元,澳洲联邦警局42澳元
  • 移民 *** :3000-5000澳元(可选)
  • 英语培训费:若老公雅思未达4.5,需支付4890澳元语言费
  • 机票与搬迁:单程经济舱旺季约1.2万人民币

七、老公拿到PR后,离婚会影响身份吗?

这是私信里更高频的问题。答案分两种情况:

  1. 临时签阶段离婚:801/100未获批前关系破裂,必须在28天内通知移民局,老公需申请其他签证(如技术移民或学生签)续命,否则面临遣返。
  2. 永久签阶段离婚:801/100已获批,身份不受影响,但担保人5年内不能再担保新配偶。

八、DIY还是找中介?一个过来人的血泪建议

我自己最初DIY,结果因为聊天记录截图没按时间排序被要求补料,耽误3个月。后来花4000澳元请了注册移民 *** ,2周就补齐了格式问题。结论:

  • 若你们关系证据链完整、英文过硬,DIY能省2万人民币。
  • 若有以下任一情况,建议找中介:
    • 老公曾有澳洲拒签史
    • 年龄差超过10岁
    • 闪婚(认识6个月内注册)

九、2024年政策变化:这些细节必须提前知道

移民局今年悄悄收紧了两处审核:

  1. 共同居住证据权重提高:仅提供租房合同不再足够,需补充水电网账单+邻居 statutory declaration。
  2. 担保人收入要求:虽然官方没设更低线,但近期案例显示,担保人年收入低于4.5万澳元时,需额外提供联合担保人。
老公移民澳洲条件_配偶签证流程
(图片来源 *** ,侵删)
上一篇:如何提升网站权重_网站权重多久能提升
下一篇:炒冬瓜怎么做好吃_冬瓜炒多久才熟
相关文章

 发表评论

暂时没有评论,来抢沙发吧~