加拿大技术移民配额_2024年有多少名额

新网编辑 45 2025-09-07 18:45:01

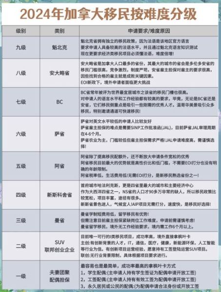
2024年加拿大技术移民配额全景速览

加拿大移民部(IRCC)在《2024-2026移民水平计划》中明确:联邦高技能类别(Federal High Skilled, FHS)共分配110,770个名额,其中联邦技术移民(FSW)占约42%加拿大经验类(CEC)占约38%联邦技工(FST)占约5%,其余为省提名增强通道预留。与2023年相比,整体配额增加7,500个,但竞争依旧激烈。

加拿大技术移民配额_2024年有多少名额
(图片来源 *** ,侵删)

配额如何分配到具体项目?

1. 联邦技术移民(FSW)

  • 年度目标:46,000-48,000人
  • 筛选逻辑:CRS分数仍是核心,但2024年起STEM职业加分权重提高,预计邀请线上涨5-8分
  • 关键提示:法语能力(CLB7)可额外加50分,双语申请人优势明显

2. 加拿大经验类(CEC)

  • 年度目标:42,000-44,000人
  • 新趋势:IRCC将优先境内候选人,2024年预计70%邀请来自加拿大境内
  • 隐藏机会:持有LMIA封闭工签的申请人,在EE池中可获50或200分额外加分

3. 省提名增强通道

  • 总配额:22,770个(含在FHS内)
  • 热门省份动态:
    • 安省OINP:2024年Human Capital优先类别配额减少15%,转向Tech Draw
    • BC省BCPNP:Tech类别分数持续90-95分区间,每周固定300名额
    • 阿省AAIP:2024年新增旅游酒店业定向通道,配额1,500个

CRS分数会涨到多少?

根据2023年下半年邀请数据:

  • FSW常规邀请:486-511分
  • CEC单独邀请:500-517分
  • 省提名增强邀请:691-791分(含600分省提名加分)

2024年预测:FSW可能突破520分,CEC因境内优先政策回落至490-500分区间


如何抢占配额?三步策略

之一步:精准定位通道

自问:我的职业是否在2024年优先职业清单
答:STEM(软件工程师、数据科学家)、医护(护士、物理治疗师)、技工(电工、焊工)三大领域获邀概率提升40%

第二步:更大化CRS分数

  • 语言成绩:雅思8777+法语CLB7可叠加50分
  • 学历提升:加拿大一年制证书+ECA认证可加15分
  • 省提名:获得600分保底,但需提前6个月规划雇主资源

第三步:把握时间窗口

  • CEC境内申请人:2024年4-6月可能出现低分邀请潮(485分左右)
  • FSW境外申请人:建议2024年Q3前入池,避开年底分数峰值

配额之外的隐藏赛道

1. 大西洋移民计划(AIP)

  • 2024年配额:6,500-8,500个
  • 优势:无需LMIA,语言要求CLB4,审理周期6个月

2. 农村与北部试点(RNIP)

  • 2024年新增11个社区,总配额5,500个
  • 冷门机会:幼教助理、卡车司机等C类职业获邀率超60%

常见误区解答

误区1:配额增加=分数下降?
答:错!配额增长伴随申请量激增,2024年EE池候选人预计突破25万,实际竞争更激烈。

误区2:省提名一定比联邦快?
答:不一定!BC省Tech类别处理周期3-4个月,但萨省OID18个月,需结合职业匹配度选择。

加拿大技术移民配额_2024年有多少名额
(图片来源 *** ,侵删)

误区3:LMIA失效后分数会扣回?
答:正确!若工签到期未续签,EE档案中50/200分加分自动扣除,需提前规划续签或转省提名。


2024年关键时间节点

  • 3月12日:IRCC公布首轮STEM职业定向邀请
  • 5月15日:各省PNP配额分配细则发布
  • 7月1日:EE系统启用新版NOC 2021职业代码
  • 10月30日:2025-2027移民水平计划预告,可能影响2024年末邀请策略
加拿大技术移民配额_2024年有多少名额
(图片来源 *** ,侵删)
上一篇:澳洲技术移民职业清单有哪些_如何查询MLTSSL最新列表
下一篇:移民泰国需要什么条件_泰国养老签证怎么办理
相关文章

 发表评论

暂时没有评论,来抢沙发吧~