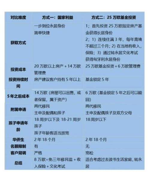
不能。2024年生效的匈牙利《第三国国民入境与居留法》明确把“购房”与“居留许可”拆分成两条路径:买房只能获得地址证明,不能自动触发移民配额。想拿长期居留,必须搭配 *** 指定的“Guest Investor Residence Permit”(GIRP)或欧盟蓝卡、工作签等合规通道。

若走GIRP路线,更低出资25万欧元;若走公司购房路线,需准备:
1. 公司注册资本:300万福林(≈8000欧元)
2. 购房款:布达佩斯核心区公寓均价2500-3500欧元/㎡,郊区1500欧元/㎡起
3. 年度运营费用:会计、社保、办公场地合计约1.2万欧元/年
GIRP首次给最长10年居留卡,无硬性居住天数;但申请永居时,需证明过去3年每年离境不超过270天。
配偶与未成年子女可同步申请,无需追加投资;成年子女需经济依赖证明。
1. 误以为“买房送卡”
市面上某些中介把“购房”与“基金投资”混为一谈,结果客户只拿到房产证,却错过移民配额。
2. 忽略增值税退税
购买新建公寓需缴纳27%增值税,若后续用于出租,可逐年抵扣;若自住满5年,可申请一次性退税。

3. 低估持有成本
公寓年度物业费1.5-3欧元/㎡,出租还需缴纳15%个人所得税+4%市政税。
4. 选错律师
务必确认律师具备“Ügyvédi Iroda”牌照,且能出具英文合同;部分华人律师楼因翻译错误导致产权登记失败。
5. 资金来源解释不清
移民局会抽查过去12个月银行流水,若大额资金无完税证明,直接拒签。
背景:夫妻二人+7岁女儿,预算30万欧元。
步骤:
1. 2023年11月认购25万欧元匈牙利国家房地产基金B份额;
2. 12月获批GIRP居留卡,全家登陆布达佩斯;
3. 2024年2月以公司名义额外购入一套多瑙河景公寓用于出租;
4. 6月递交永居申请,7月获批。

亮点:基金5年后可赎回,房产租金回报率4.8%,实际净支出仅3.2万欧元。
A:不能自动工作,但可凭居留卡免签入境德国,再申请当地工作许可;匈牙利永居满1年后可申请欧盟长期居留,届时在德国就业无需额外配额。
A:不强制退出,可继续持有并享受分红;若赎回,需提前90天书面通知基金公司。
A:不行。所有资金必须经匈牙利央行认可的外汇通道汇入,且需提供SWIFT报文。
匈牙利财政部已就“提高GIRP门槛至50万欧元”进行公开征询,预计2025年1月生效;当前25万欧元窗口期仅剩最后6个月。此外, *** 正计划把基金投资比例从40%提升至60%,进一步锁定住宅市场流动性。
发表评论
暂时没有评论,来抢沙发吧~